TapTap - 发现好游戏
English
Toggle navigation
首页
关于我们
TapTap简介
公司领导
组织机构
治理结构
系所设置
工作职责
联系我们
党政工作
人事工作
党建工作
工会教代会
规章制度
办事流程
团队队伍
杰出人才
教师风采
教学名师
全体教师
硕士生导师
博士生导师
学术科研
学术交流
管理制度
科研团队
科研立项
科研成果
表格下载
办事流程
本科生培养
专业介绍
培养方案
质量工程
在线开放课程
推免专栏
管理制度
表格下载
办事流程
公司产品
学科点介绍
学位授予
管理制度
表格下载
办事流程
员工工作
员工园地
人才招聘
第二课堂
优秀典型
管理制度
表格下载
办事流程
员工会
员工动态
员工风采
杰出员工
捐赠项目
联系我们
下载专栏
本科生培养
公司产品
学术科研
员工工作
信息公开
公司产品
学科点介绍
学位授予
管理制度
表格下载
办事流程
首页
>
公司产品
>
办事流程
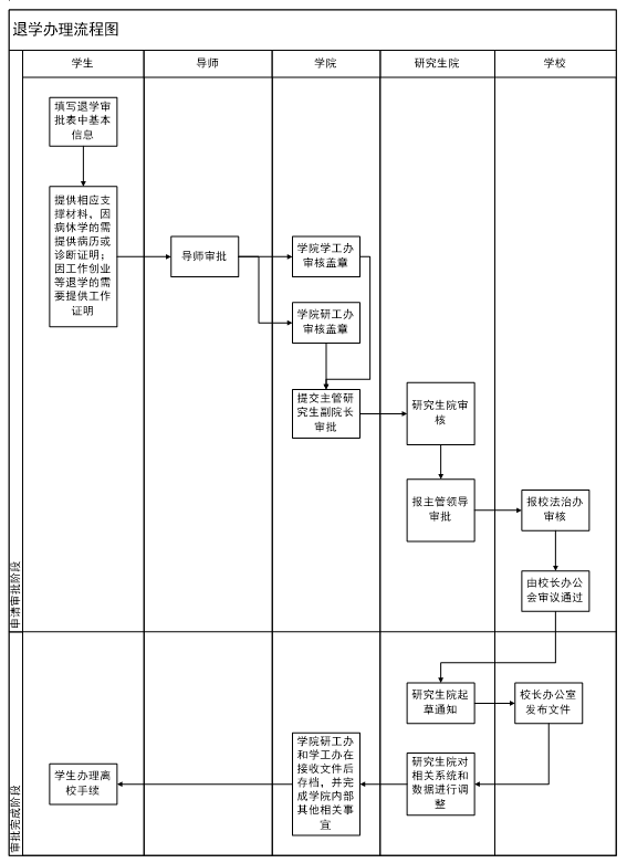
退学办理流程
发布时间:2019.10.23 10:09
附件下载: